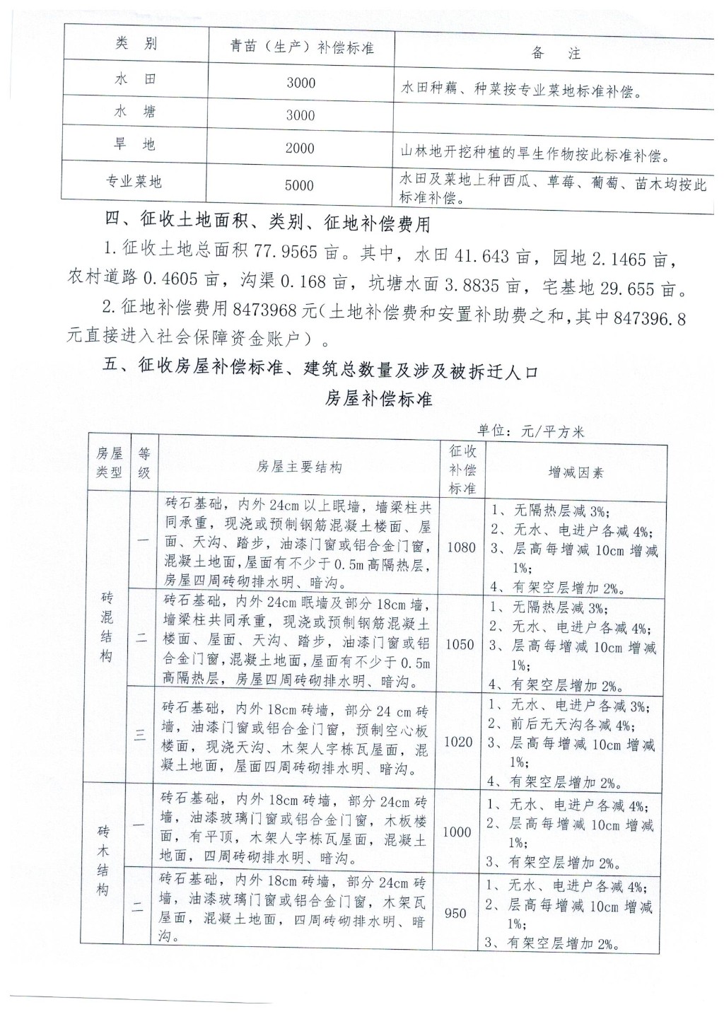
您当前的位置: 首页 > 国土业务 > 土地征收信息

征地拆迁补偿安置方案征求意见公告—株洲市滨江南路普通商品房储备地块项目

  时间:2021-09-16


责任编辑: