您当前的位置: 首页 > 国土业务 > 土地征收信息

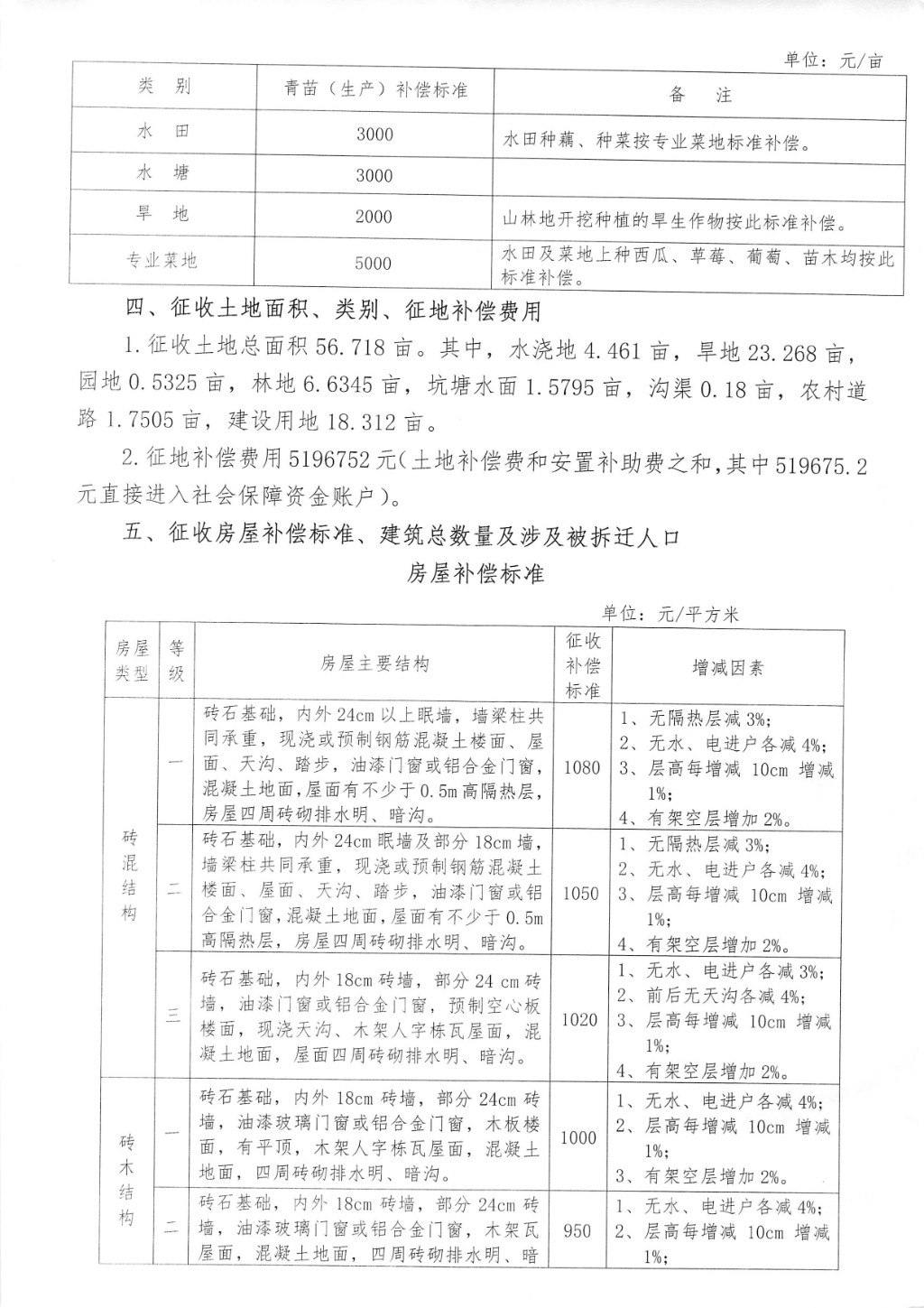
征地拆迁补偿安置方案征求意见公告--铁东路(规划26路--新华路)

  时间:2020-10-14


责任编辑: