您当前的位置: 首页 > 国土业务 > 土地征收信息

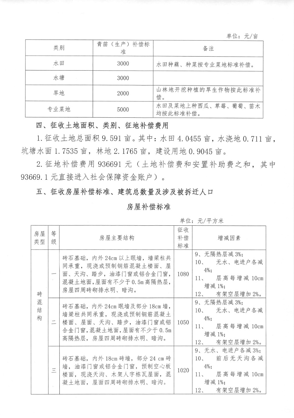
征地拆迁补偿安置方案公告---株洲市西环线东辅道(衡山路--泰山路)

  时间:2020-08-27


责任编辑: