您当前的位置: 首页 > 国土业务 > 土地征收信息

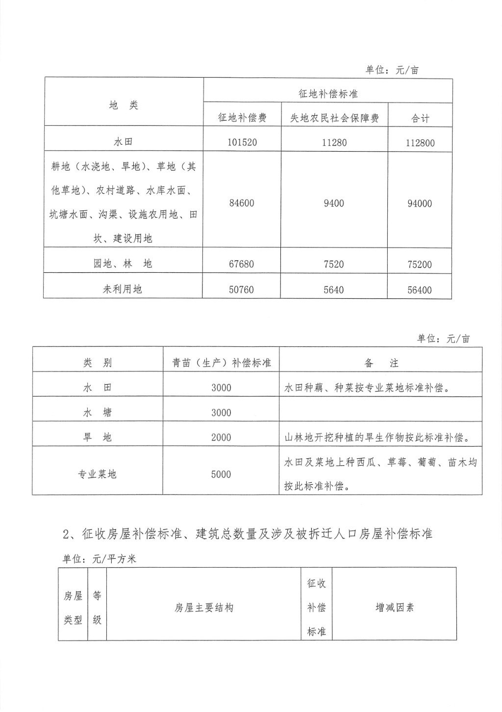
拟征收土地补偿安置公告--五云峰北片区工业地块一

  时间:2020-08-26


责任编辑: