您当前的位置: 首页 > 国土业务 > 土地征收信息

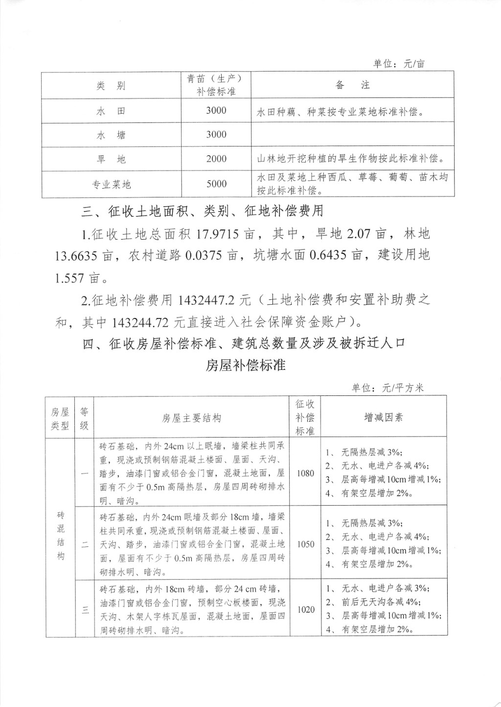
征地拆迁补偿安置方案公告--雪峰小镇H地块

  时间:2020-06-01


责任编辑: