您当前的位置: 首页 > 国土业务 > 土地征收信息

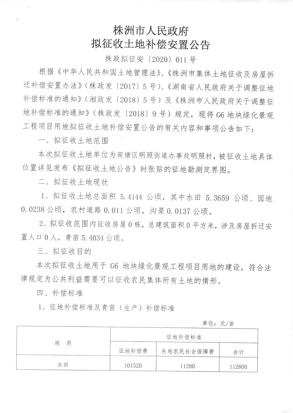
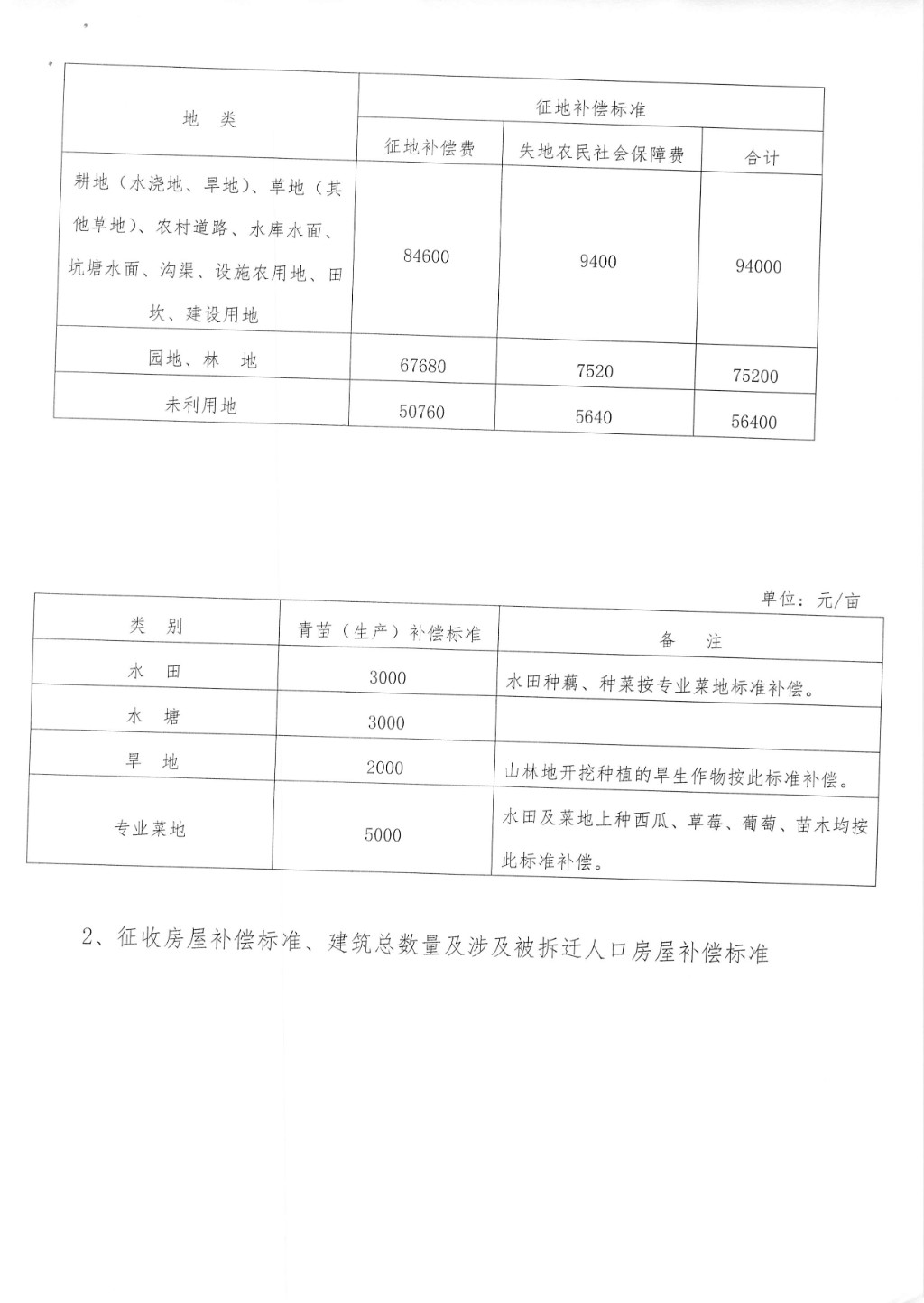
拟征收土地补偿安置公告--G6地块绿化景观工程

  时间:2020-06-02


责任编辑: