您当前的位置: 首页 > 国土业务 > 土地征收信息

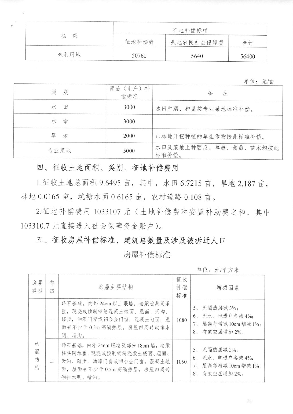
征地拆迁补偿安置方案征求意见公告--荷塘大道延伸段补征地项目地块三

  时间:2020-05-15


责任编辑: