您当前的位置: 首页 > 国土业务 > 土地征收信息

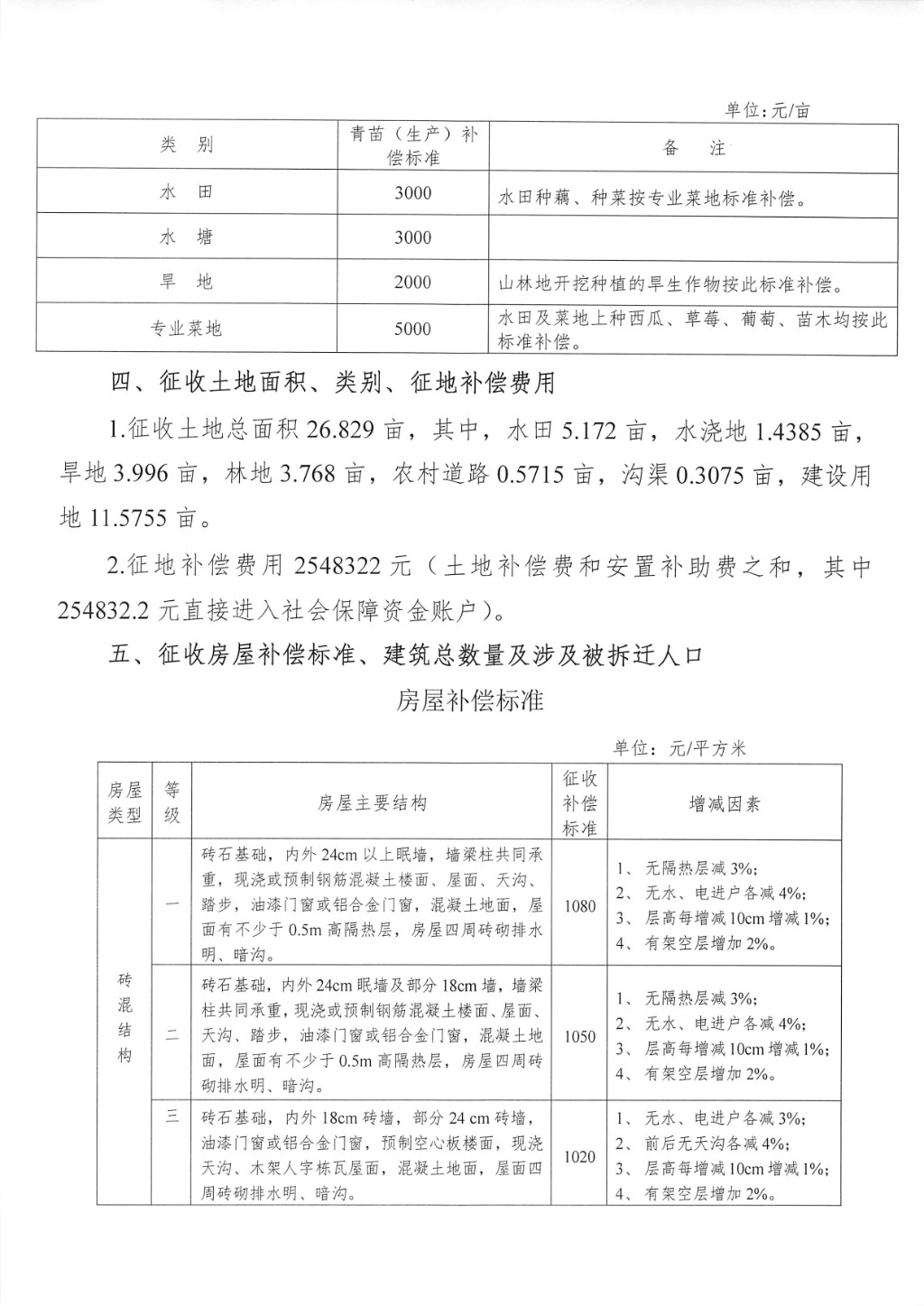
征地拆迁补偿安置方案征求意见公告--株洲市2010年第二批次报部实施方案

  时间:2020-04-30


责任编辑: