您当前的位置: 首页 > 国土业务 > 土地征收信息

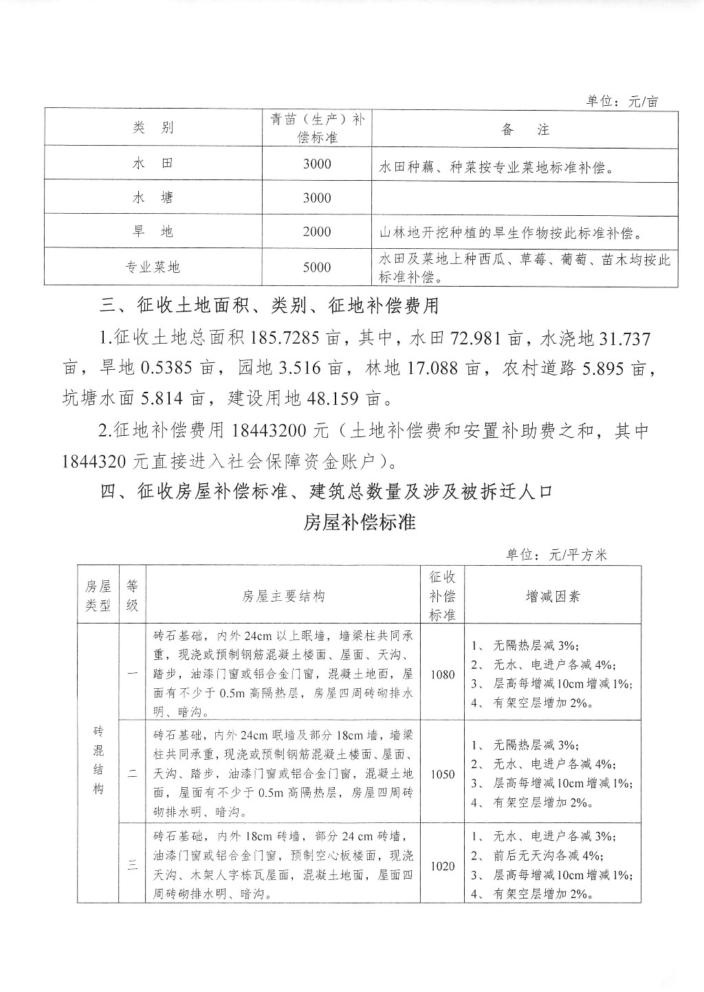
征地拆迁补偿安置方案公告--三一重工株洲基地智慧钢铁制造地块四

  时间:2020-03-11


责任编辑: