您当前的位置: 首页 > 国土业务 > 土地征收信息

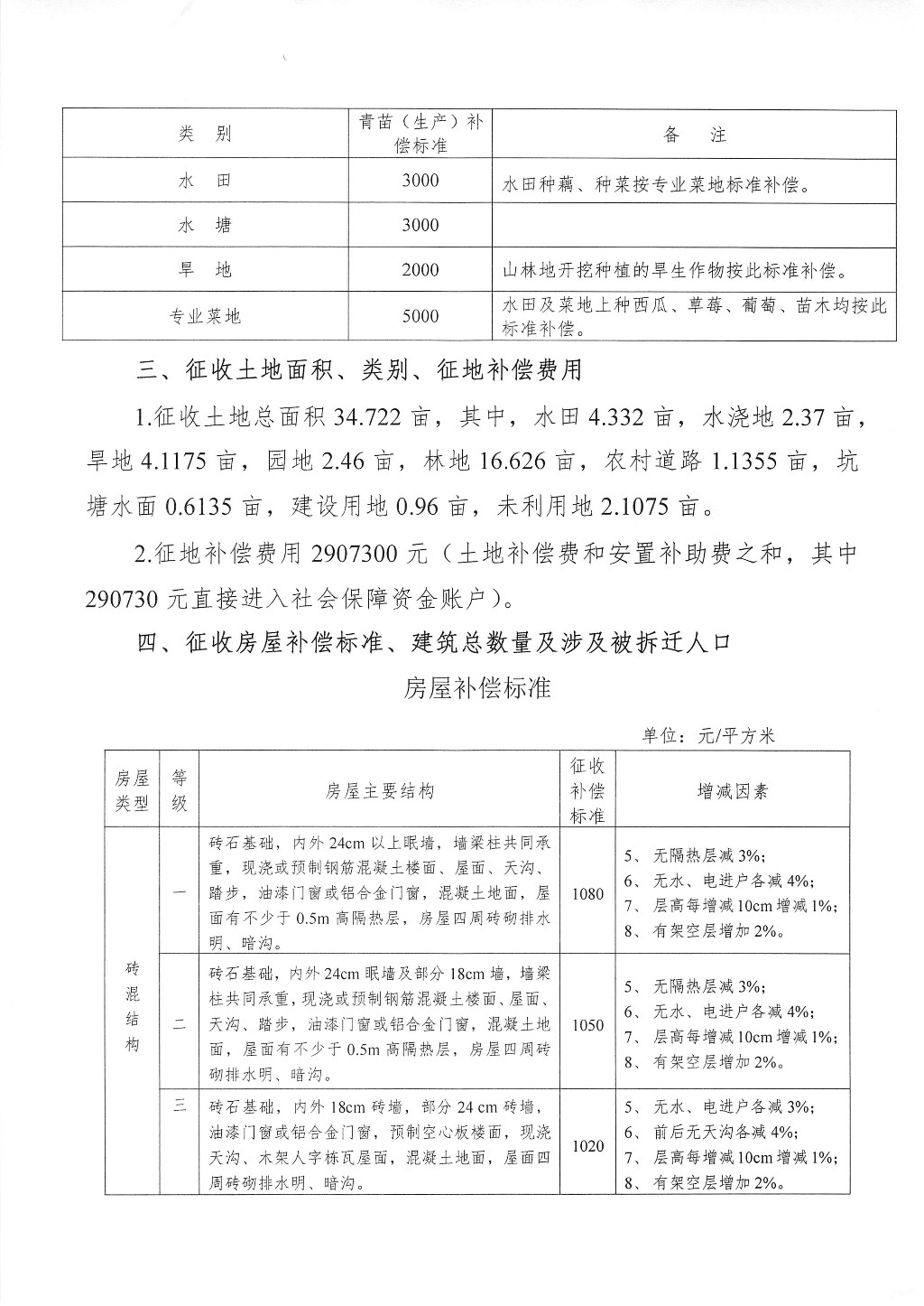
征地拆迁补偿安置方案征求意见公告--三一重工株洲制造基地智慧钢铁制造地块五B

  时间:2020-02-24


责任编辑: