您当前的位置: 首页 > 国土业务 > 土地征收信息

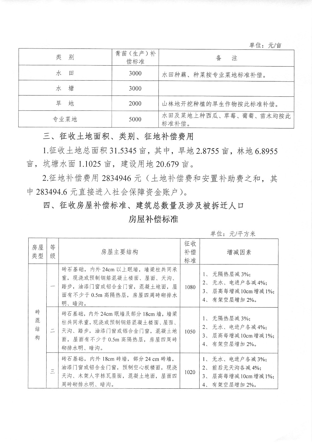
征地拆迁补偿安置方案公告--白关镇工业储备地块十

  时间:2020-02-17


责任编辑: