您当前的位置: 首页 > 国土业务 > 土地征收信息

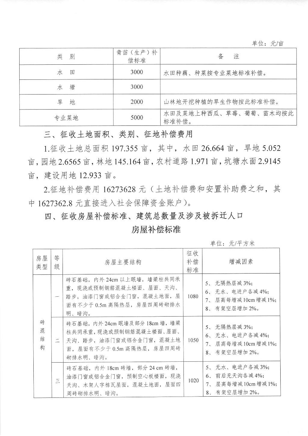
征地拆迁补偿安置方案公告--天台储备地块项目

  时间:2020-01-15


责任编辑: