您当前的位置: 首页 > 国土业务 > 土地征收信息

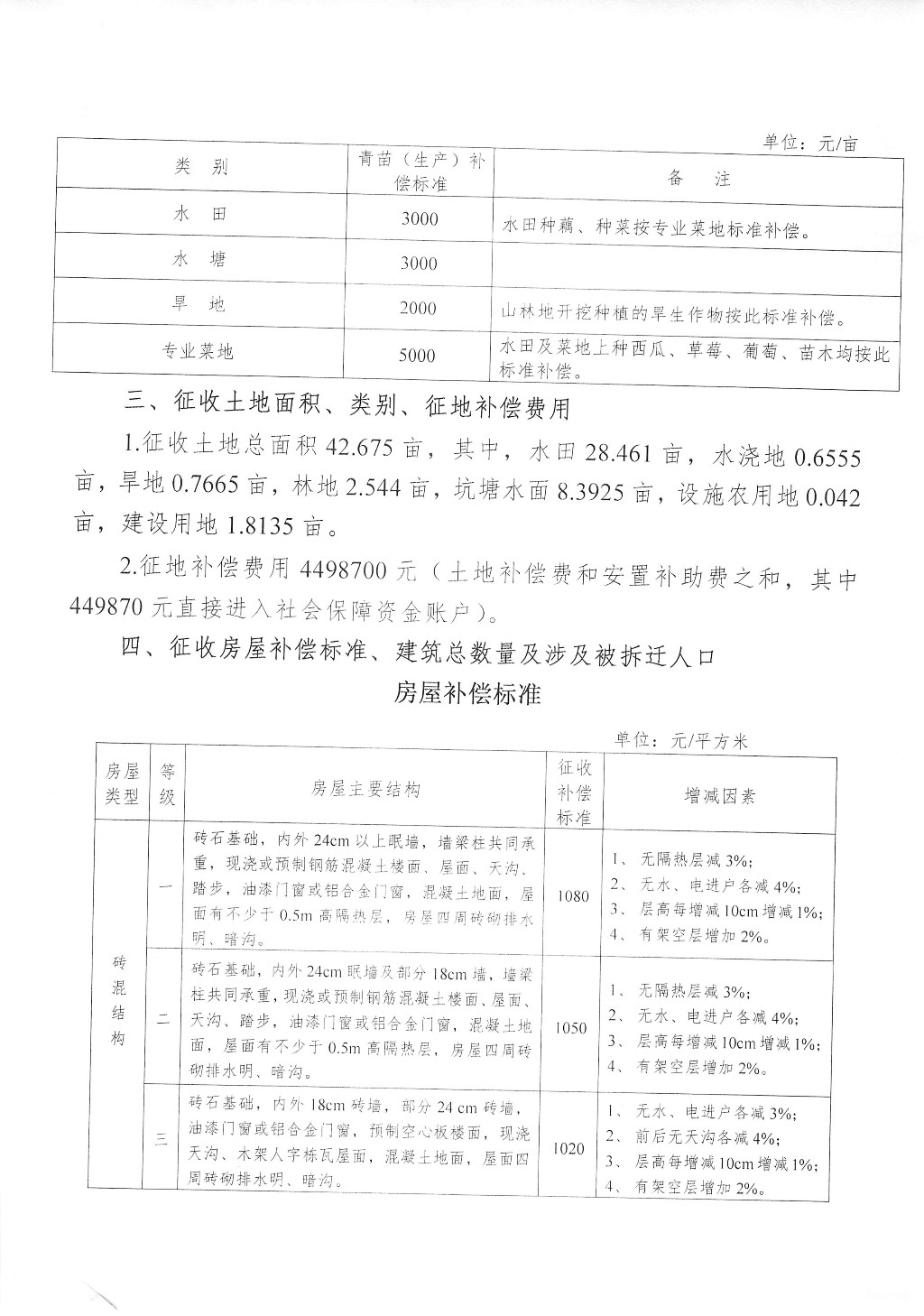
征地拆迁补偿安置方案公告--株洲市规划一路补征地项目

  时间:2019-11-15


责任编辑: