您当前的位置: 首页 > 国土业务 > 土地征收信息

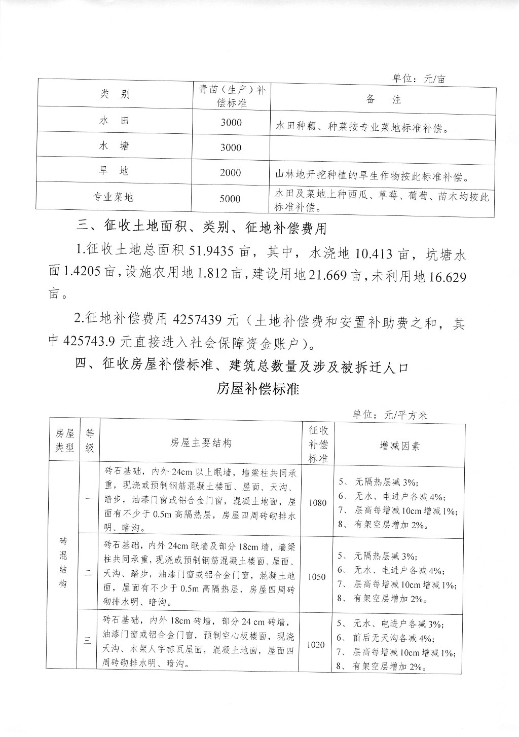
征地拆迁补偿安置方案公告--枫溪生态城湘江东岸综合整治二期项目

  时间:2019-09-29


责任编辑: