您当前的位置: 首页 > 国土业务 > 土地征收信息

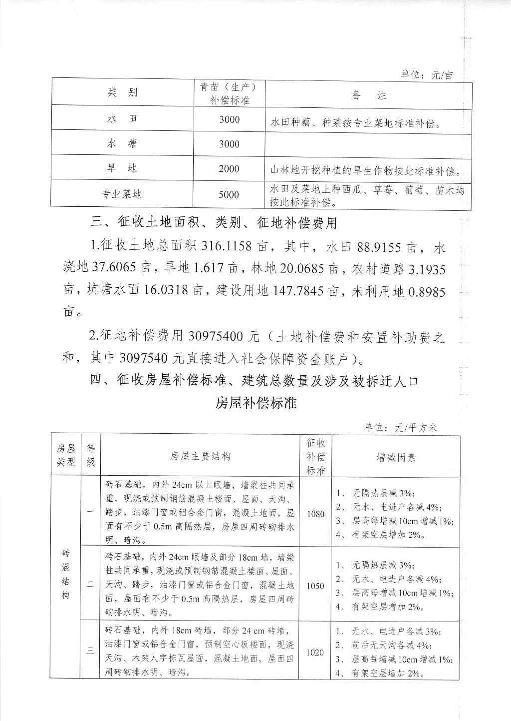
征地拆迁补偿安置方案公告--株洲市2006年三批次(新塘路普通商品房项目)

  时间:2019-09-19


责任编辑: