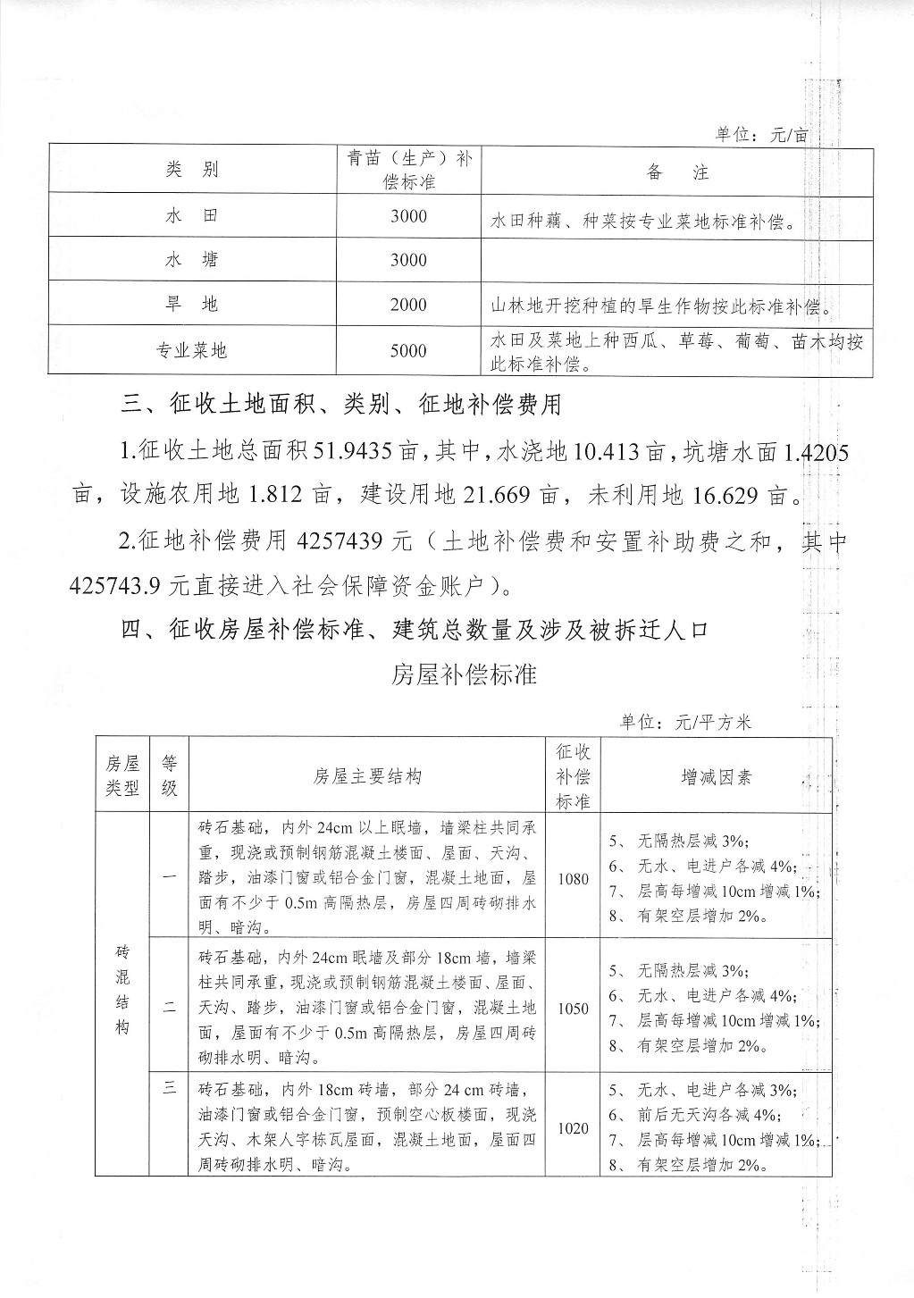
您当前的位置: 首页 > 国土业务 > 土地征收信息

征地拆迁补偿安置方案征求意见公告--枫溪生态城湘江东岸综合整治二期项目

  时间:2019-09-03


责任编辑: