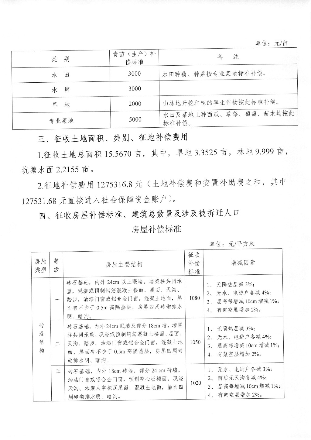
您当前的位置: 首页 > 国土业务 > 土地征收信息

征地拆迁补偿安置方案征求意见公告--日新路(规划支路三--规划支路五)二期项目地块二

  时间:2019-08-22


责任编辑: