您当前的位置: 首页 > 国土业务 > 土地征收信息

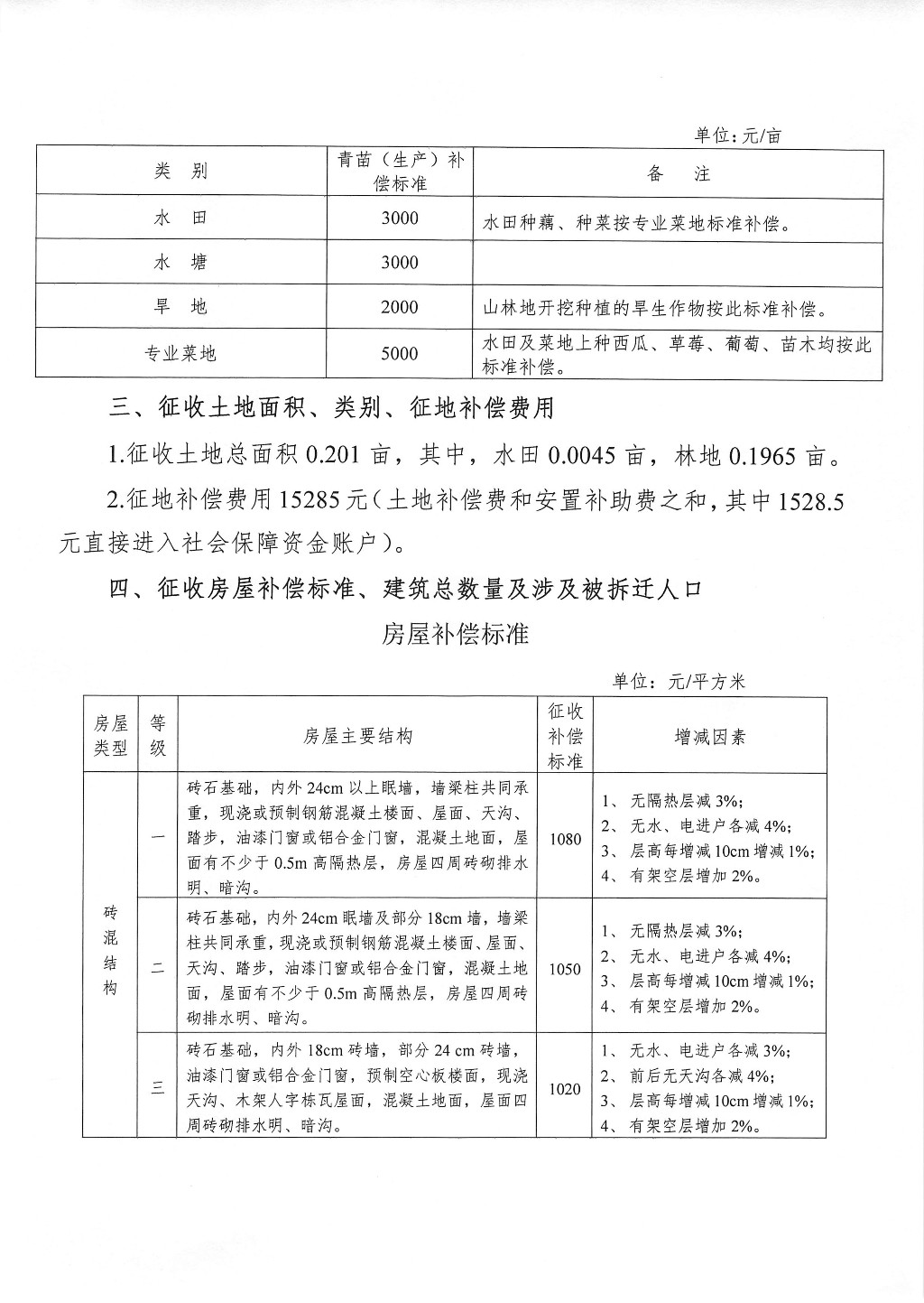
征地拆迁补偿安置方案征求意见公告--金山路储备地块征地项目

  时间:2019-06-03


责任编辑: