您当前的位置: 首页 > 国土业务 > 土地征收信息

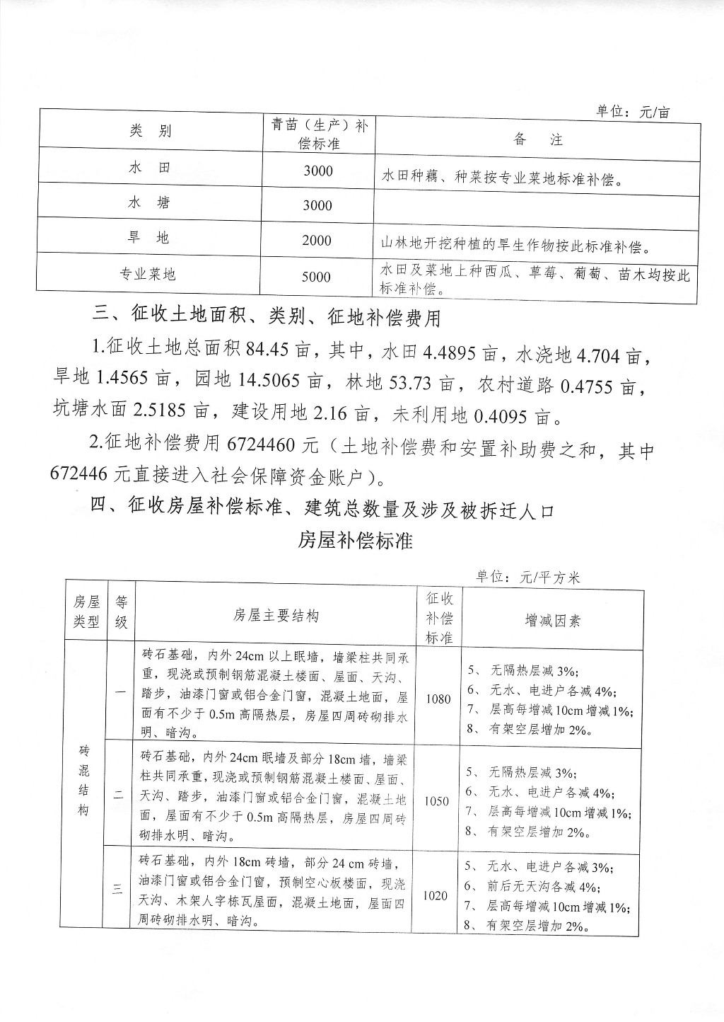
征地拆迁补偿安置方案公告--藏龙路二期项目

  时间:2019-05-08


责任编辑: