您当前的位置: 首页 > 国土业务 > 土地征收信息

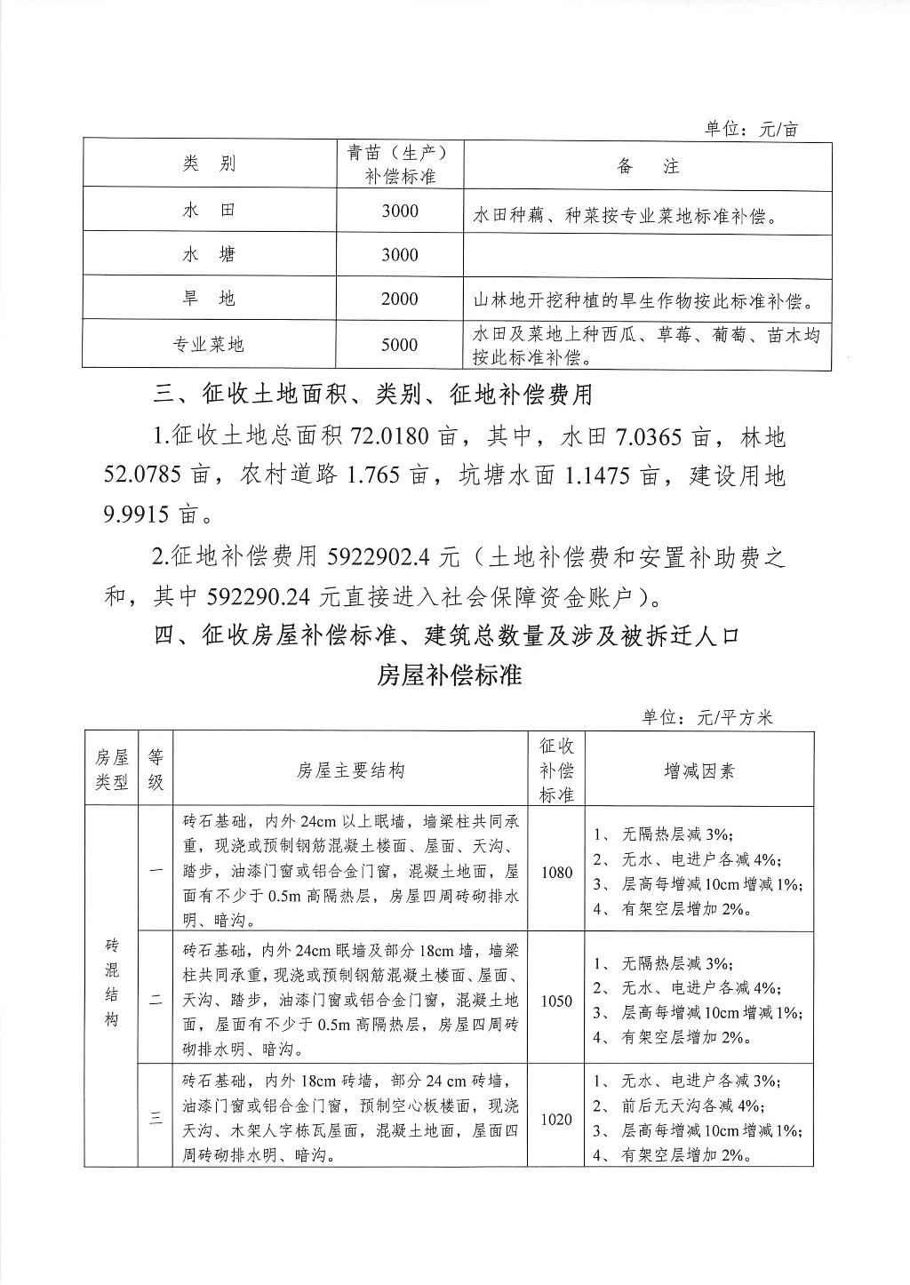
征地拆迁补偿安置方案公告--芦淞品牌服饰(高精传动)

  时间:2019-03-15


责任编辑: