您当前的位置: 首页 > 国土业务 > 土地征收信息

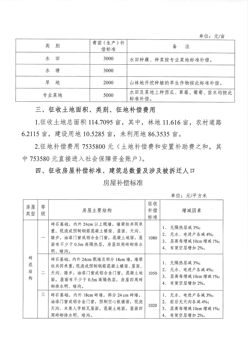
征地拆迁补偿安置方案征求意见公告--旗滨玻璃建设项目

  时间:2019-03-01


责任编辑: