您当前的位置: 首页 > 国土业务 > 土地征收信息

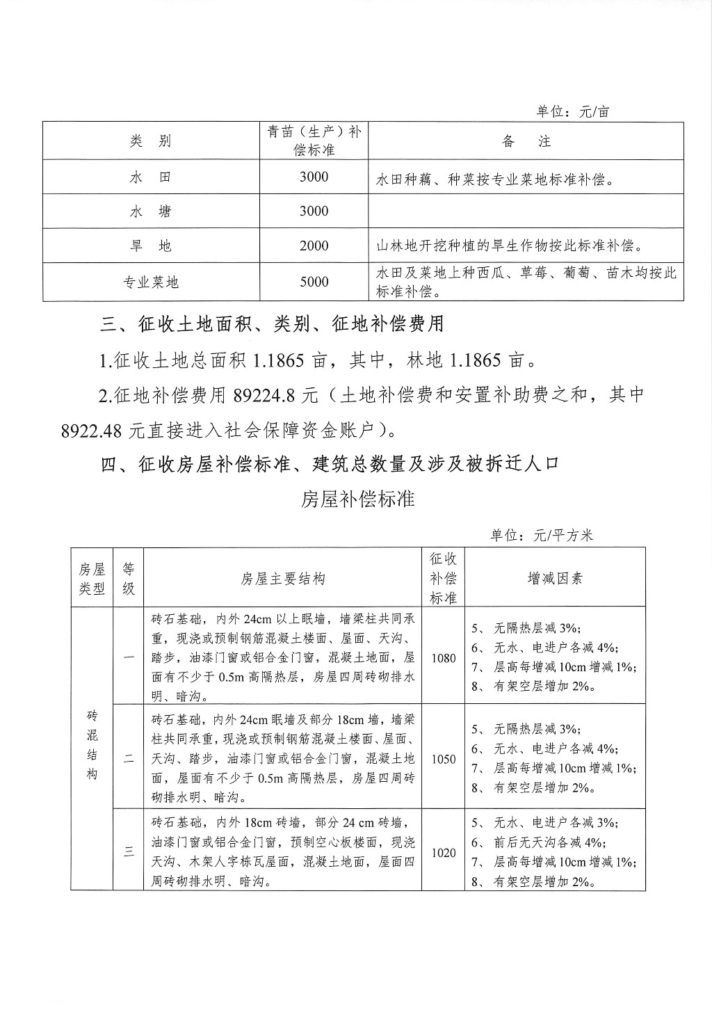
征地拆迁补偿安置方案征求意见公告--汽车博览园储备地块九

  时间:2019-02-27


责任编辑: