您当前的位置: 首页 > 国土业务 > 土地征收信息

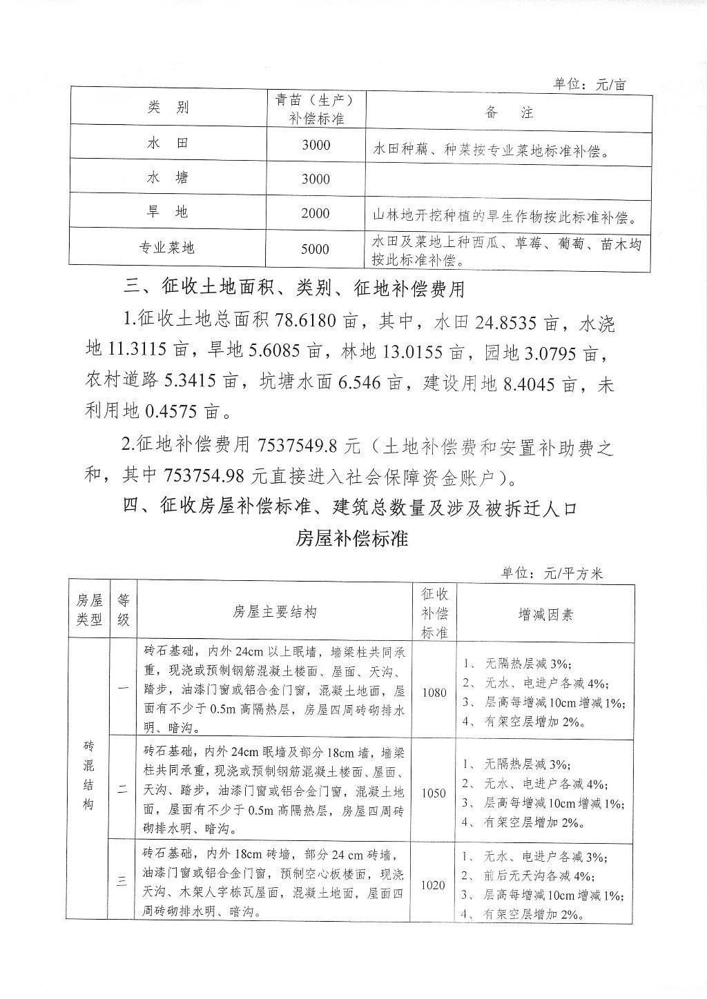
征地拆迁补偿安置方案公告--道田安置房项目

  时间:2019-02-19


责任编辑: