您当前的位置: 首页 > 国土业务 > 土地征收信息

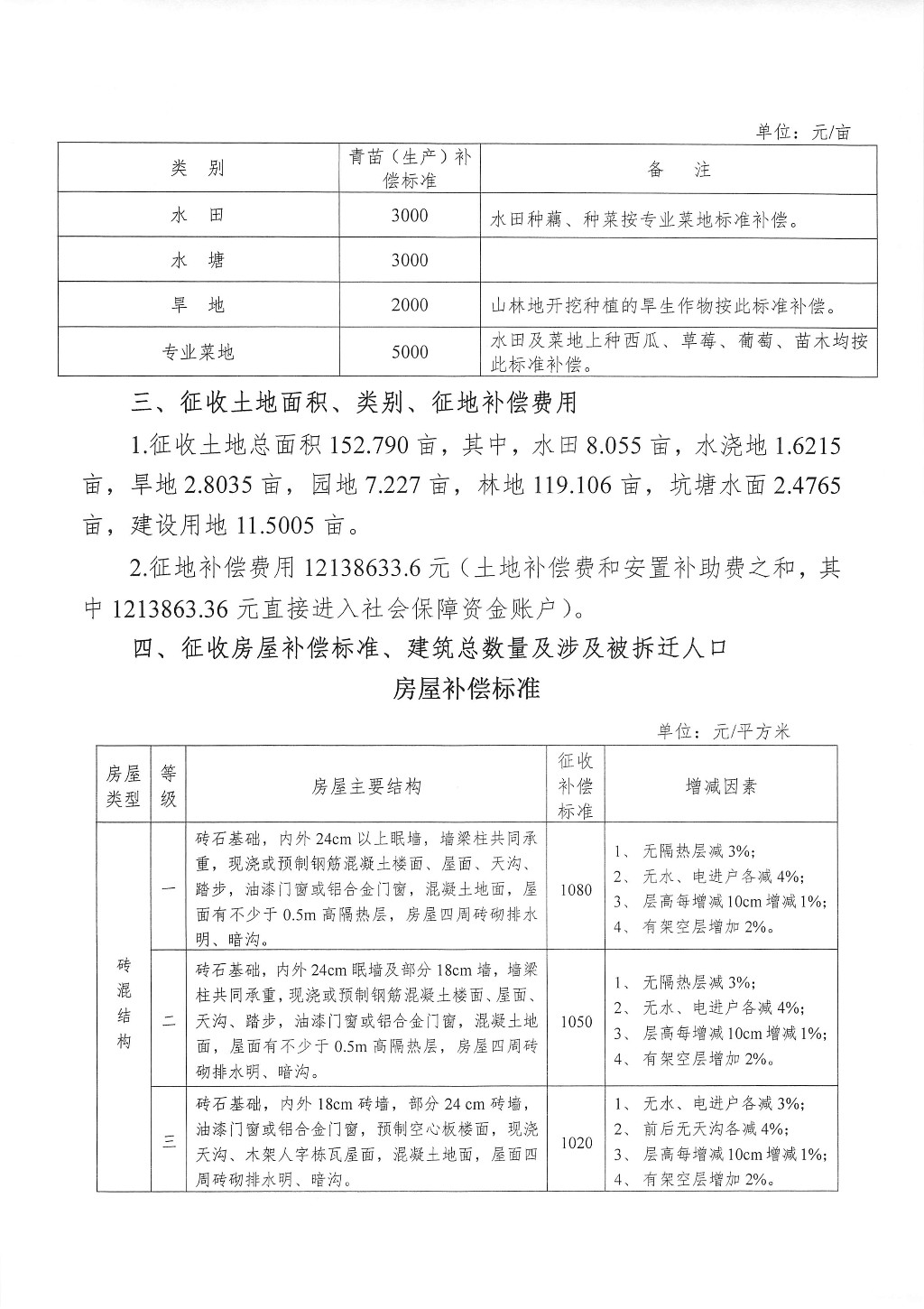
征地拆迁补偿安置方案公告--荷塘新城储备地块二

  时间:2019-01-30


责任编辑: