您当前的位置: 首页 > 国土业务 > 土地征收信息

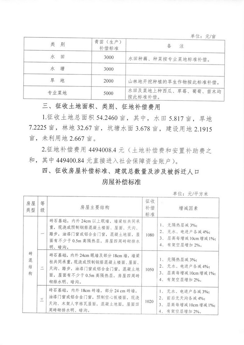
征地拆迁补偿安置方案公告--株洲市天元区长江西路地块(增减挂钩)项目

  时间:2019-01-03


责任编辑: