您当前的位置: 首页 > 国土业务 > 土地征收信息

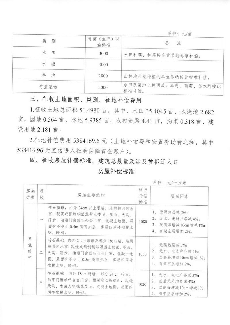
征地拆迁补偿安置方案公告--株洲市2017年储备土地第十九批次建设项目

  时间:2018-11-21


责任编辑: