您当前的位置: 首页 > 国土业务 > 土地征收信息

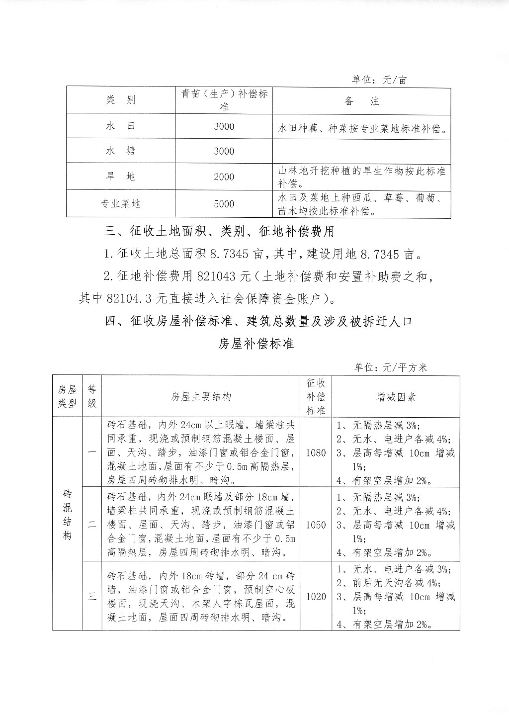
征地拆迁补偿安置方案公告--株洲市2018年报国务院批准城市建设用地实施方案十项目

  时间:2018-11-13


责任编辑: