您当前的位置: 首页 > 国土业务 > 土地征收信息

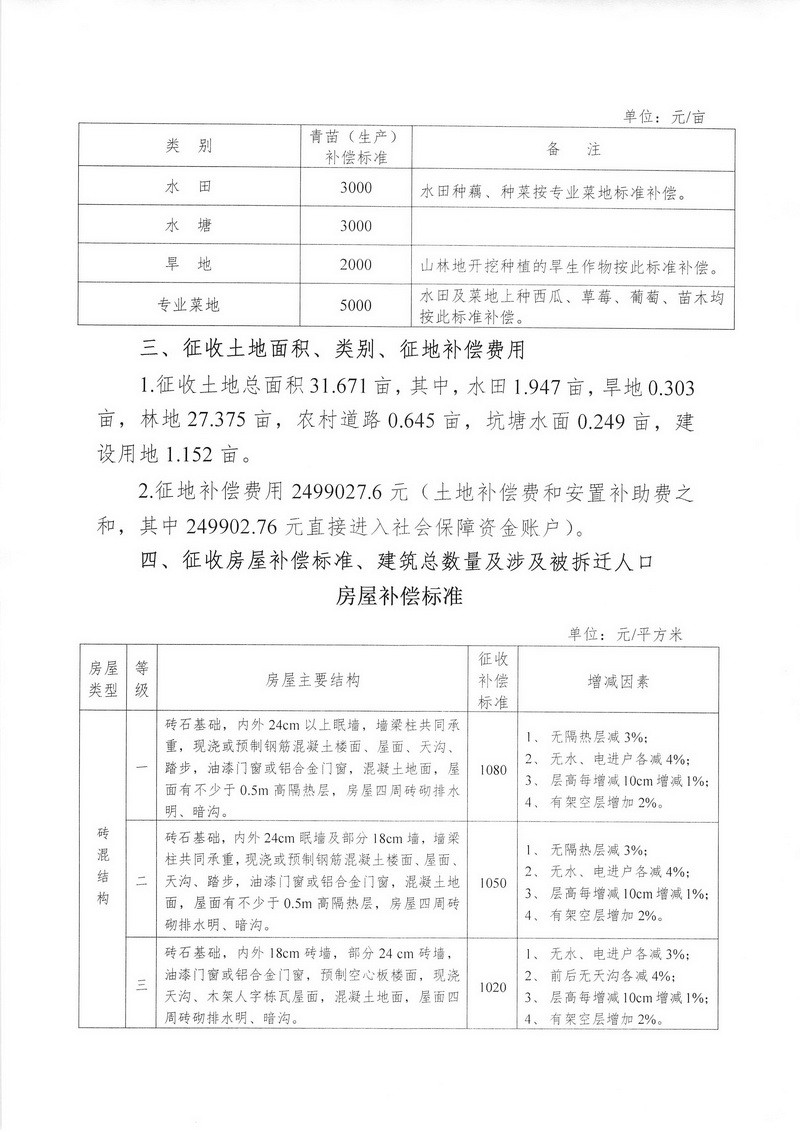
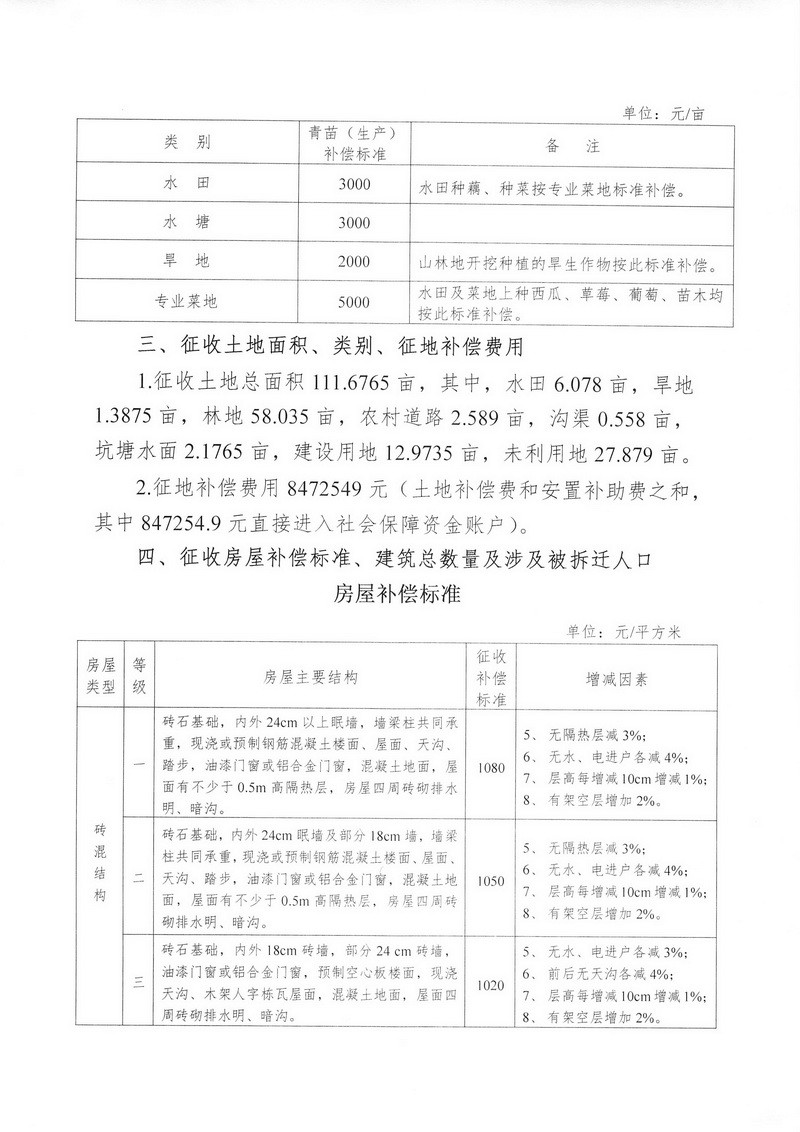
征地拆迁补偿安置方案公告--乐山大道B段项目

  时间:2018-11-14


责任编辑: