您当前的位置: 首页 > 国土业务 > 土地征收信息

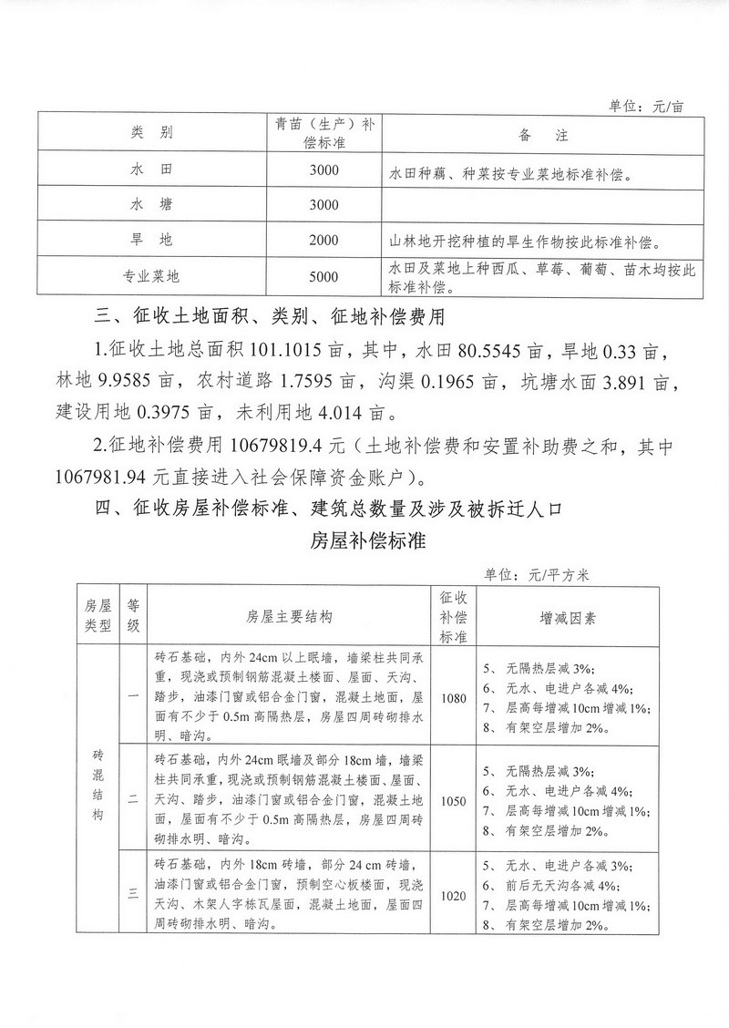
征地补偿安置方案公告--航空大道(南环线-高精传动段)

  时间:2018-11-09


责任编辑: