您当前的位置: 首页 > 国土业务 > 土地征收信息

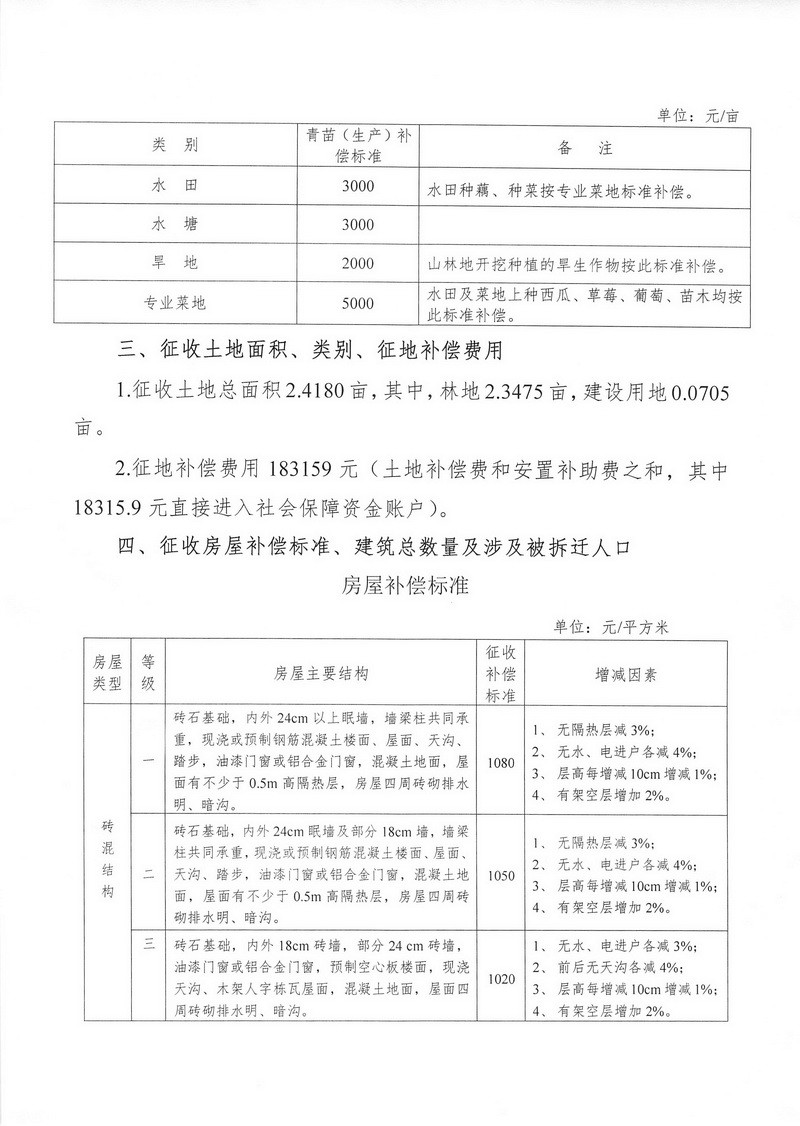
征地拆迁补偿安置方案征求意见公告--日新路(规划支路三--规划支路五)项目

  时间:2018-10-23


责任编辑: