您当前的位置: 首页 > 国土业务 > 土地征收信息

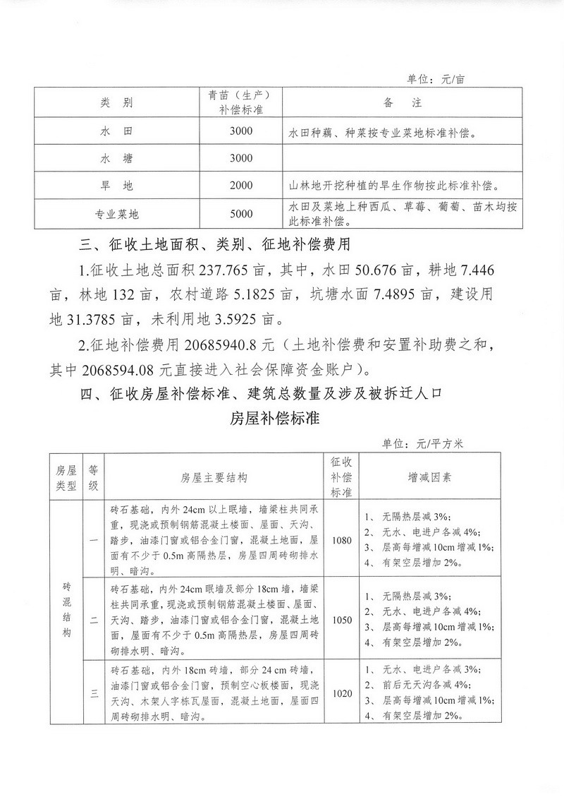
征地拆迁补偿安置方案公告--株洲市可编程控制器及变频器研发生产基地(增减挂钩)

  时间:2018-07-25


责任编辑: