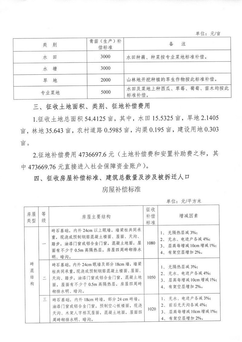
您当前的位置: 首页 > 国土业务 > 土地征收信息

征地拆迁补偿安置方案征求意见公告--株洲市轨道交通城中央公园二期项目

  时间:2018-07-25


责任编辑: