您当前的位置: 首页 > 国土业务 > 土地征收信息

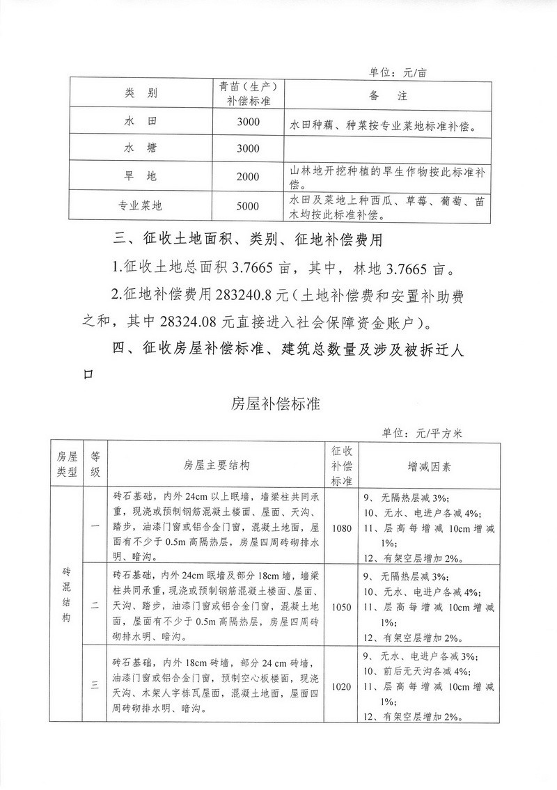
征地拆迁补偿安置方案征求意见公告--株洲汽车博览园储备地块十

  时间:2018-07-11


责任编辑: