您当前的位置: 首页 > 国土业务 > 土地征收信息

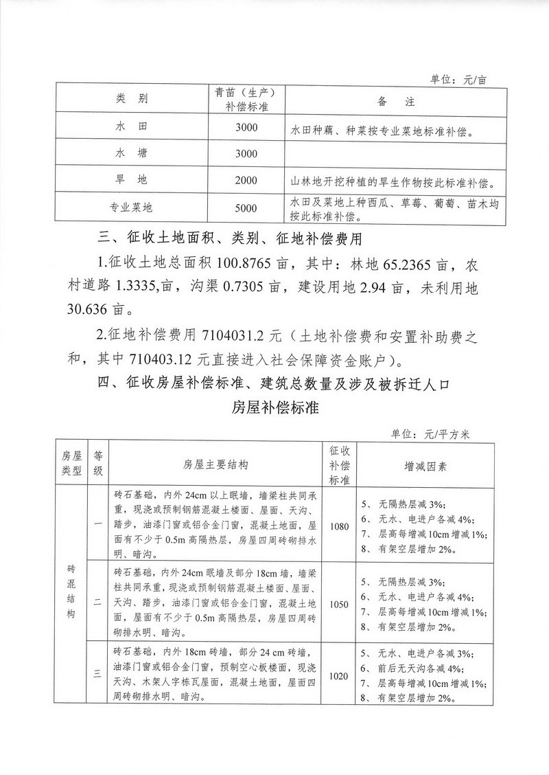
征地拆迁补偿安置方案公告--新马工业园物流用地地块一

  时间:2018-07-03


责任编辑: