您当前的位置: 首页 > 国土业务 > 土地征收信息

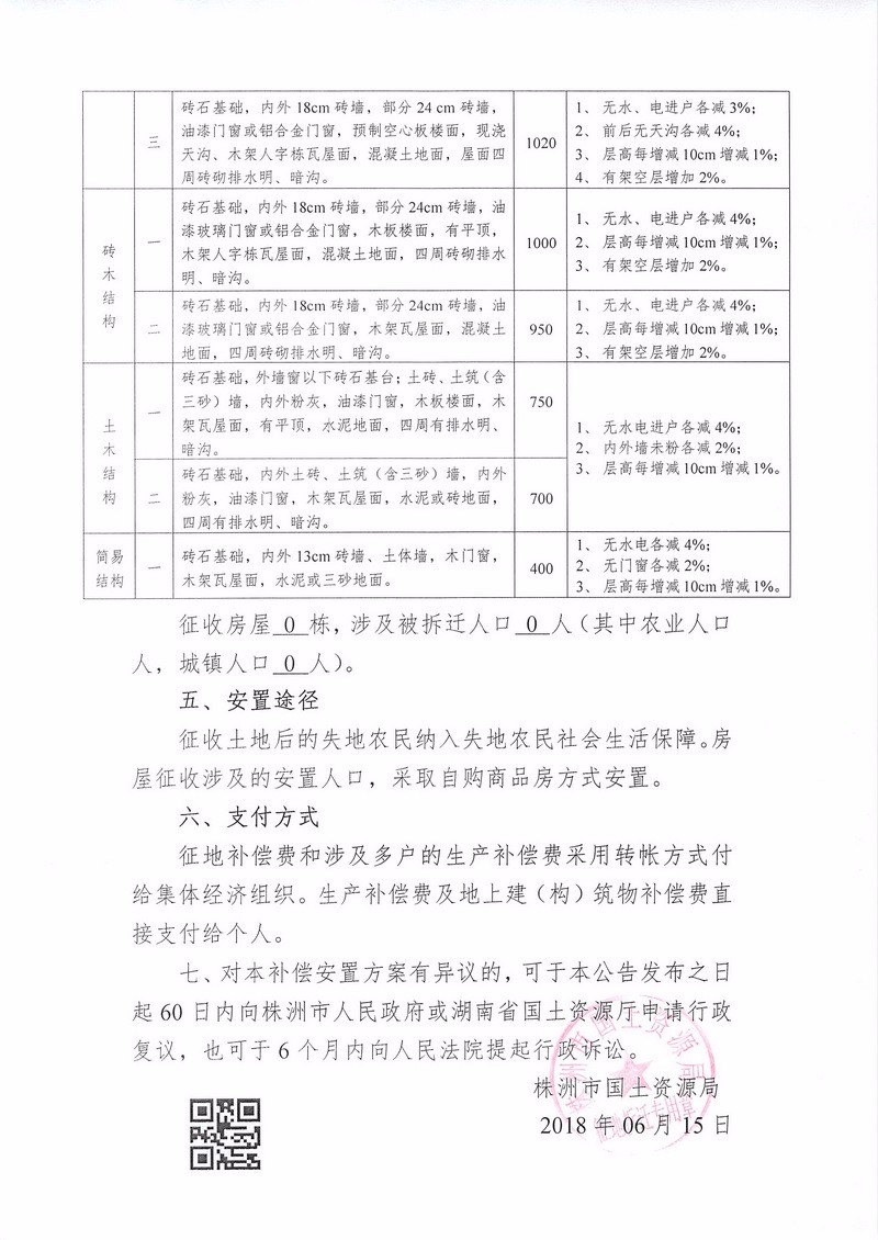
征地拆迁补偿安置方案公告-株洲市示范性综合实践基地项目

  时间:2018-06-18




责任编辑: