您当前的位置: 首页 > 国土业务 > 土地征收信息

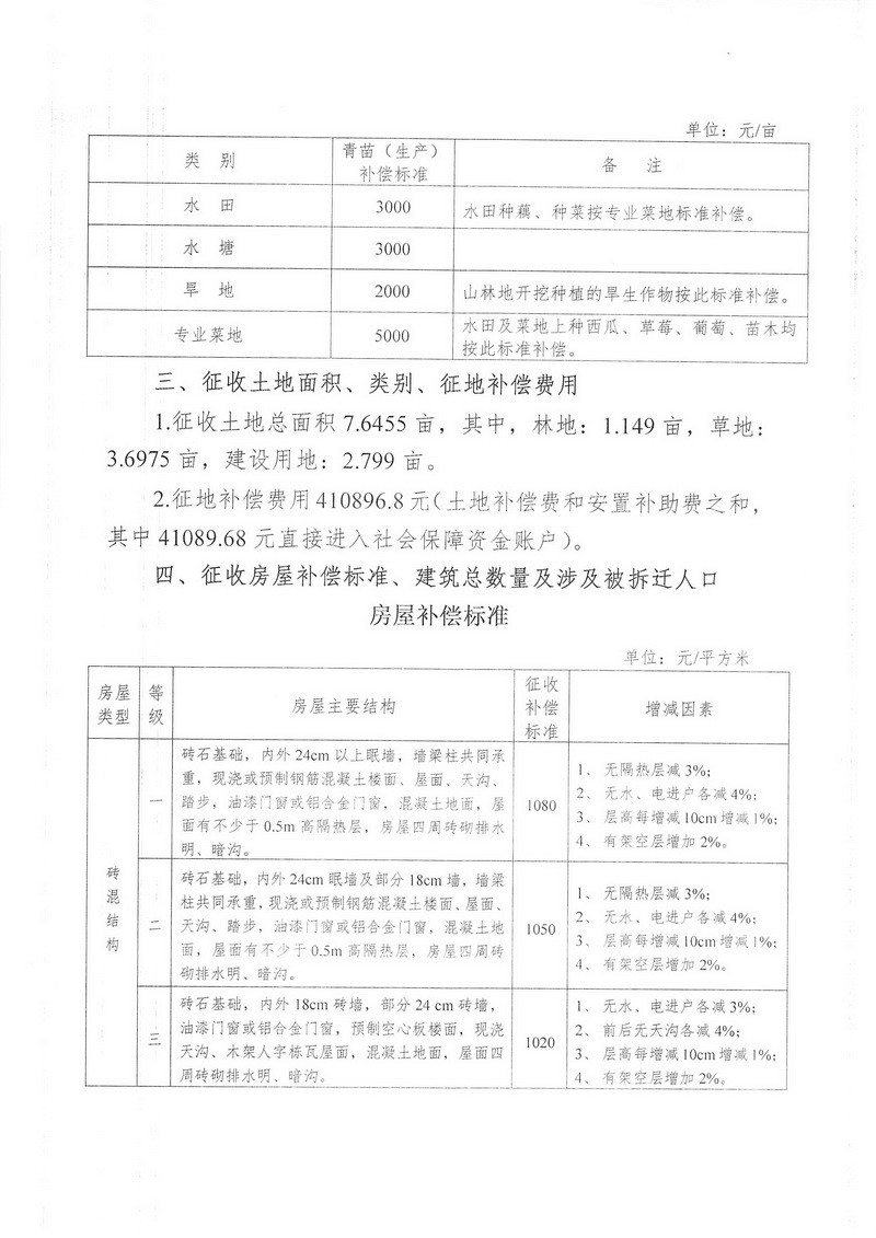
征地拆迁补偿安置方案公告-凿石普通商品房

  时间:2018-02-02


责任编辑: