您当前的位置: 首页 > 国土业务 > 土地征收信息

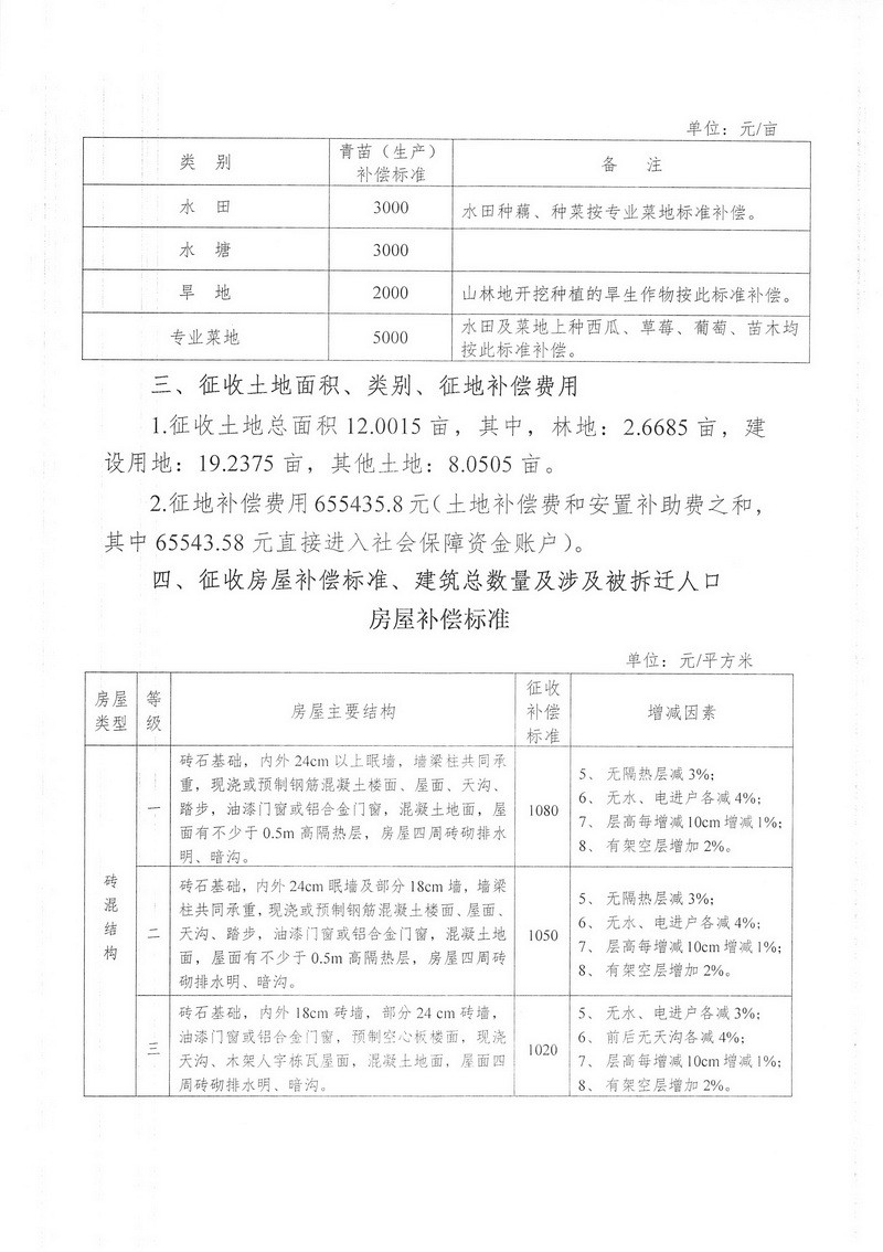
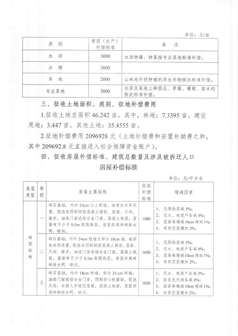
征地拆迁补偿安置方案公告--响合路项目

  时间:2018-02-05


责任编辑: