您当前的位置: 首页 > 国土业务 > 土地征收信息

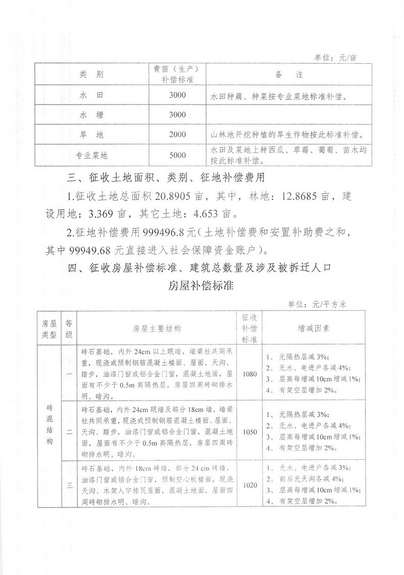
征地拆迁补偿安置方案公告--株洲市响合路(B段)项目

  时间:2018-02-05


责任编辑: