您当前的位置: 首页 > 国土业务 > 土地征收信息

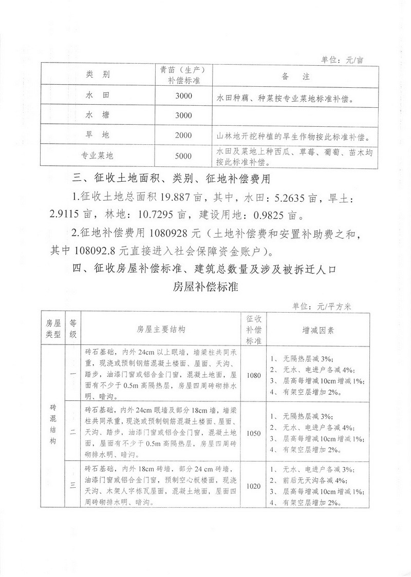
征地拆迁补偿安置方案公告--日新路规划五路--规划三路一期项目

  时间:2018-01-29


责任编辑: