您当前的位置: 首页 > 国土业务 > 土地征收信息

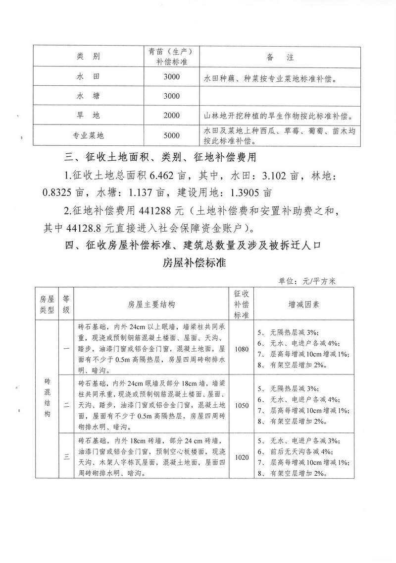
征地拆迁补偿安置方案公告--株所支路项目

  时间:2018-01-08

责任编辑: