您当前的位置: 首页 > 国土业务 > 土地征收信息

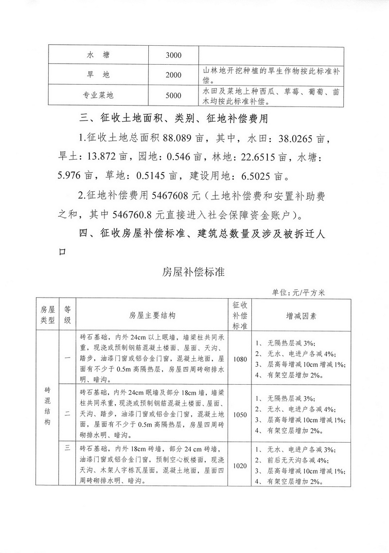
征地补偿安置方案征求意见公告--荷塘区工业集中区储备地块四(A)

  时间:2018-01-02


责任编辑: