您当前的位置: 首页 > 国土业务 > 土地征收信息

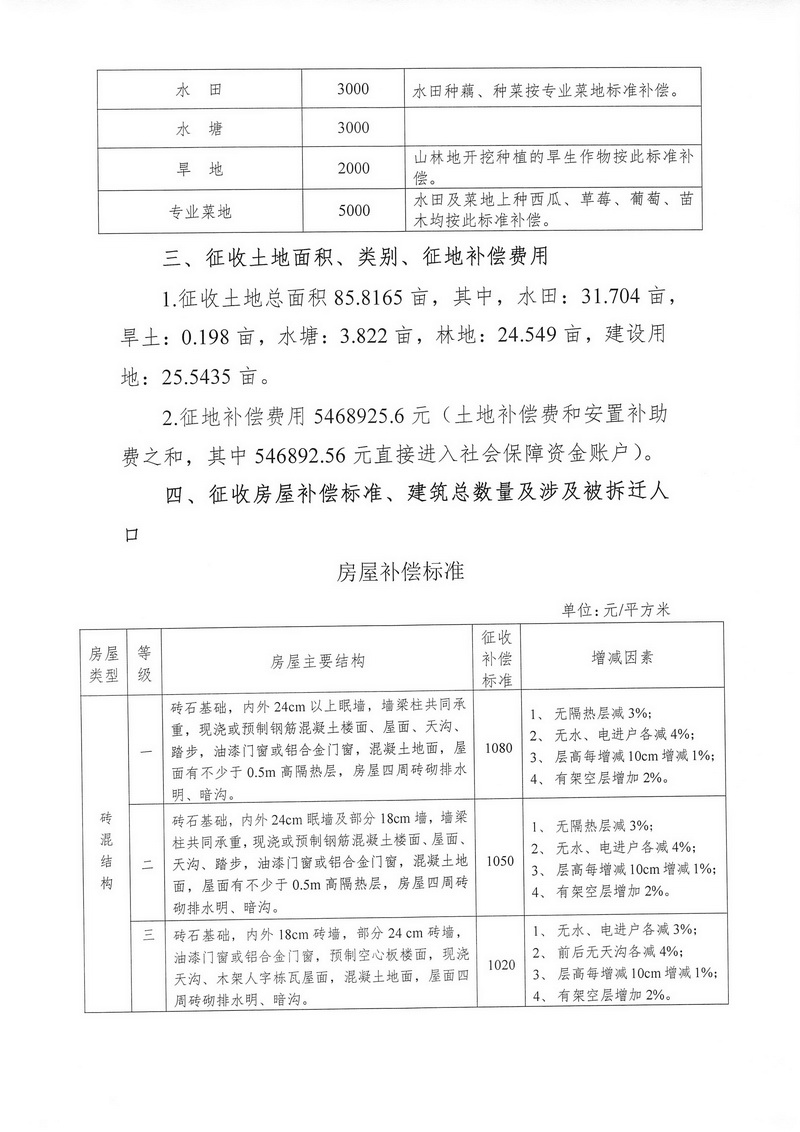
征地拆迁补偿安置方案征求意见公告--天元区浅塘普通商品房项目

  时间:2017-12-20


责任编辑: