您当前的位置: 首页 > 国土业务 > 土地征收信息

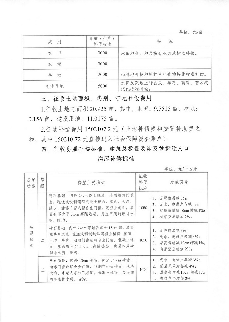
征地拆迁补偿安置方案公告--石峰大桥东匝道蓝线范围占用竹山储备地项目

  时间:2017-11-13

 

责任编辑: