您当前的位置: 首页 > 国土业务 > 土地征收信息

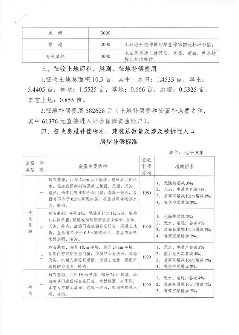
征地拆迁补偿安置方案公告--水竹湖储备地块三项目

  时间:2017-10-20

 

责任编辑: