您当前的位置: 首页 > 国土业务 > 土地征收信息

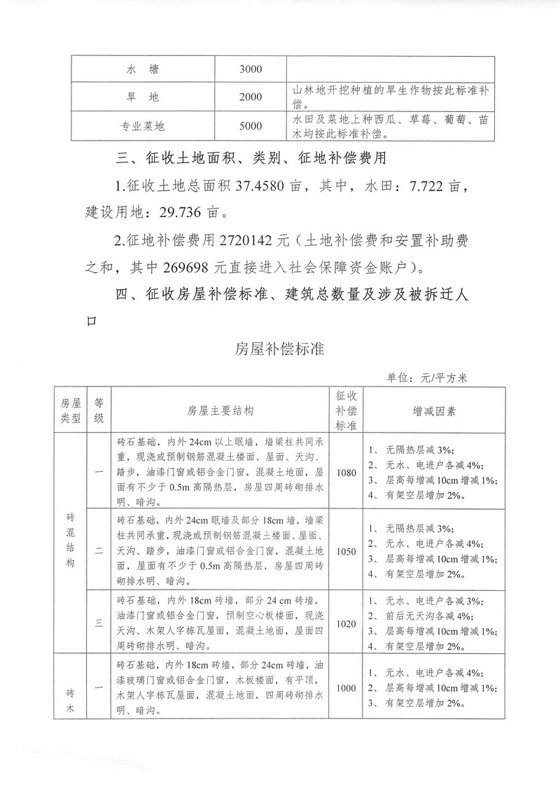
征地拆迁补偿安置方案征求意见公告--流芳公园扩建项目

  时间:2017-10-12

 

责任编辑: