您当前的位置: 首页 > 国土业务 > 土地征收信息

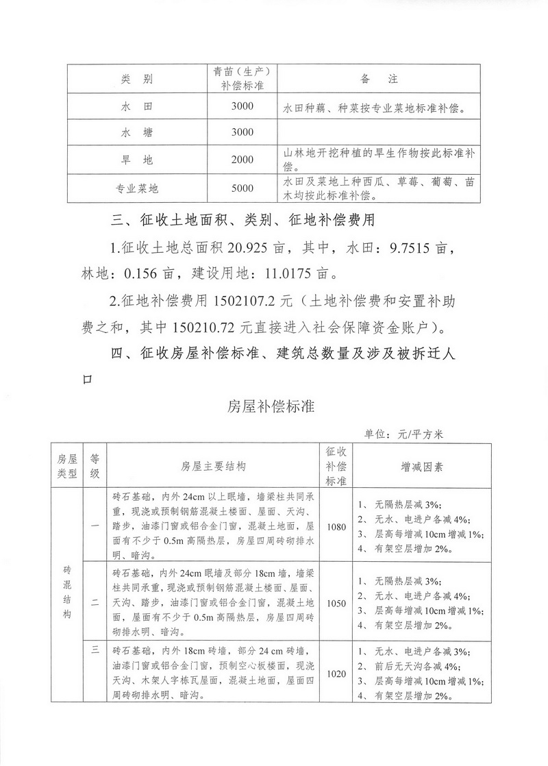
征地拆迁补偿安置方案征求意见公告--石峰大桥东匝道蓝线范围占用竹山储备地块项目

  时间:2017-09-30

 

责任编辑: