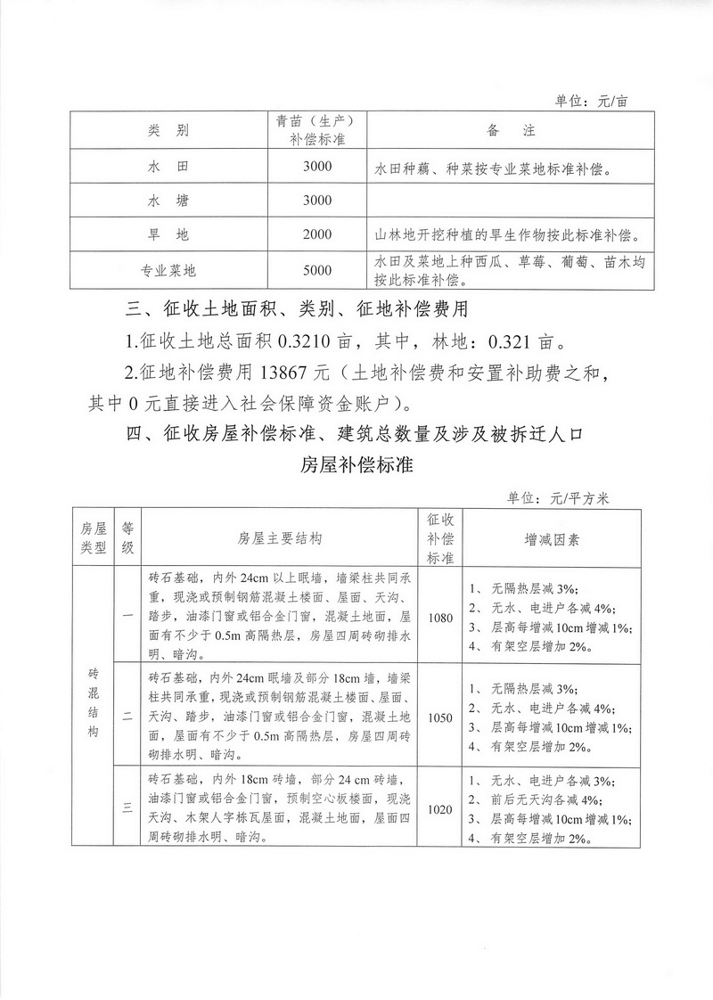
您当前的位置: 首页 > 国土业务 > 土地征收信息

征地拆迁补偿安置方案公告--明月湖储备地块

  时间:2017-09-27

 

责任编辑: