您当前的位置: 首页 > 国土业务 > 土地征收信息

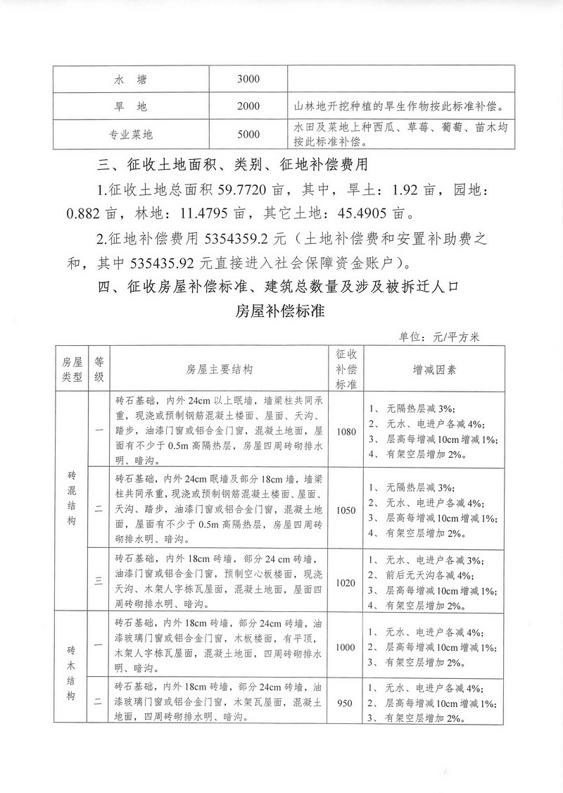
征地拆迁补偿安置方案公告--轨道科技城储备地块四

  时间:2017-08-25

 

责任编辑: