您当前的位置: 首页 > 国土业务 > 土地征收信息

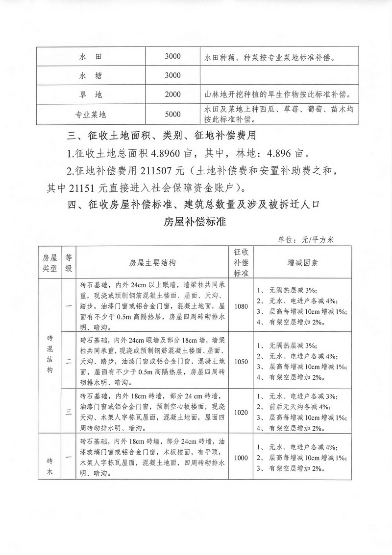
征地拆迁补偿安置方案公告--时代国际储备地块补征地二

  时间:2017-07-18

 

责任编辑: