您当前的位置: 首页 > 国土业务 > 土地征收信息

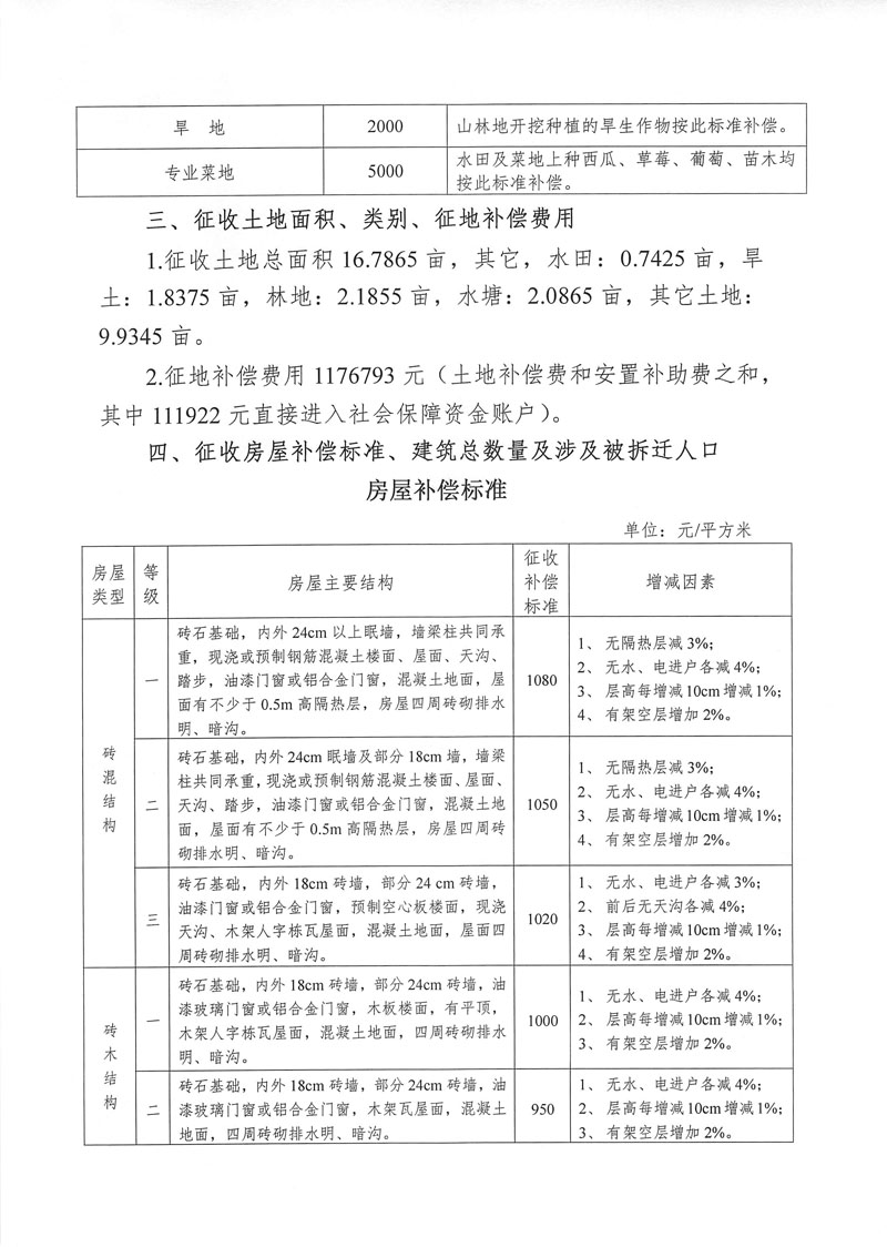
补偿安置方案公告--龙山寺储备地块二

  时间:2017-07-10

 

责任编辑: